近日国家文物局公布2021年度“弘扬优秀传统文化、培育社会主义核心价值观”主题展览推介项目名单,云冈研究院在云冈院史馆展出的《圣地重新——云冈百年复兴展》入选重点推介项目。
《圣地重新——云冈百年复兴展》展陈面积约290平方米,以图片和实物相结合。展览共分“发现云冈”“认识云冈”“保护云冈”“创新云冈”“名人翰墨”五部分,展出的近200幅照片、220余件实物,是从近万张图片资料中精选出来,首次公开面世。自2019年8月20日开展以来,每日吸引不少游客前来观看,长久驻足,黑白影像透露着丰富而深刻的历史信息。
为贯彻落实习近平总书记关于文物博物馆工作的重要论述和重要指示批示精神,充分发挥博物馆在弘扬中华优秀传统文化、培育社会主义核心价值观中的阵地作用,自2015年起,国家文物局连续七年在全国范围内组织开展“弘扬中华优秀传统文化、培育社会主义核心价值观”主题展览项目征集推介工作,并连续3年纳入中央精神文明建设指导委员会年度重点工作,行业引领示范作用与社会影响力日益提升。
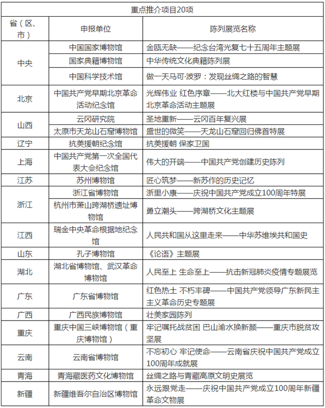
据了解,2021年度“弘扬中华优秀传统文化、培育社会主义核心价值观”主题展览项目征集工作自启动以来,得到各地积极响应,共收到符合申报条件的展览项目307个,申报省份实现全覆盖,申报数量创下新高。山西省共有2个展览入选。本着公开、公平、公正的原则,经组织专家评议、投票,确定对100个展览项目予以集中推介,其中前20位予以重点推介。
2021年度“弘扬中华优秀传统文化、培育社会主义核心价值观”主题展览重点推介项目名单
