top
请输入关键字
确定
资讯
学术动态
交流合作
文化专题
保护
保护历程
保护成果
石质文物保护
数字化
馆藏文物修复
彩塑壁画修复
遗产监测
实验平台
研究
研究历程
专家名录
学术著作
学术论文
云冈讲堂
科研项目
研究专题库
探索
数字云冈
考古发掘
古籍藏品
碑碣铭文
历史人物
云冈石窟编年史
院刊
《云冈石窟研究院论丛》
在线投稿
我们
本院简介
机构设置
历任领导
党建
在线留言
新媒体矩阵
学术
大众
学术
青少
en
学术动态
云冈研究院召开第一期开放课题“云...
云冈研究院召开云冈石窟防水工作专...
云冈研究院召开科研项目推进会
云冈研究院召开新入职人员学术交流...
韩国佛教美术史学会与云冈研究院学术交流协议签约仪式
4月3日上午,韩国佛教美术史学会与云冈研究院学术交流协议签约仪式在云冈研究院一楼会议室举行。此次协议的签署旨在推动双方长期稳定的学术合作,共同促进中韩两...
2025.04.03
云冈研究院举办云冈学科研课题结项评审会
3月5日,云冈研究院举办云冈学科研课题结项评审会。评审组专家由山西省考古研究院张庆捷研究员、西北工业大学杨军昌教授、山西大学考古文博学院王炜副教授组成...
2025.03.05
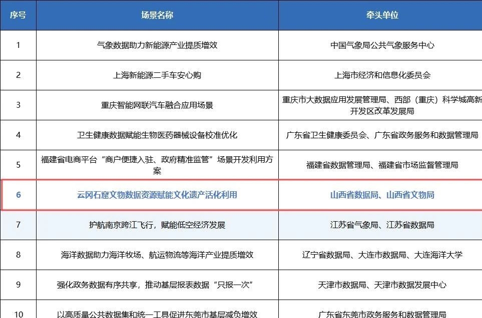
『云冈石窟文物数据资源活化利用场景』成功入选“国家...
2月18日上午,国家数据局在“数据价值化我们在行动”系列新闻发布会(第一场)上,发布了第二批“国家数据局重点联系示范场景”清单。这一清单涵盖20个数据应...
2025.02.24
云冈学研究国家文物局重点科研基地学术委员会召开全体...
1月12日上午,云冈学研究国家文物局重点科研基地学术委员会全体会议在云冈研究院一楼多功能会议室召开。学术委员会主任委员、北京大学王邦维教授,副主任委员...
2025.01.12
1
…
6
7
8
9
10
…
GO
查看更多